192864 “皇姑屯事件”发生,北洋政府结束 19281229 张学良宣布“东北易帜”,国民政府完成形式上的统一 1929326 蒋桂战争爆发 193041 蒋冯闫大战开始 1930918 张学良通电入关助蒋,大战告终 1931918 “九一八事变”发生 193334 承德失陷,“东北王”张学良。

2022人教版八下历史月考原题及解析 一选择题必考题型之一选择题是历史考试中最为常见的题型之一,它考察的是学生对历史知识点的掌握程度和辨析能力以下是一道典型的选择题示例示例题目中国历史上第一个统一的中央集权的封建国家是 A 夏朝B 商朝C 秦朝D 汉朝 答案C 解析A。
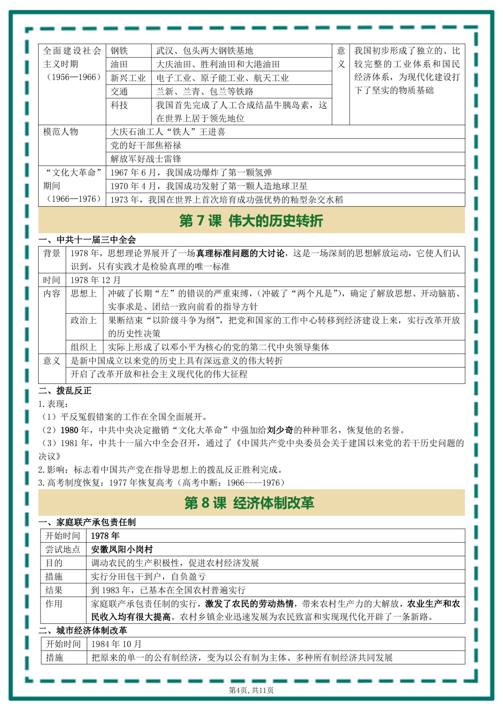
八下历史知识点如下我国工业基础状况我国曾是一个落后的农业国,工业水平低,基础薄弱且门类不全,许多重要工业品的人均拥有量远低于发达国家三大改造的内容与效果内容对农业手工业资本主义工商业进行社会主义改造其中,对农业的改造通过建立农业生产合作社实现效果改造促进了农业生产的发展。
八年级下册历史知识点包括1 我国在新中国成立初期是一个落后的农业国,工业水平低,基础薄弱,且门类不全重要工业品的人均拥有量远低于发达国家2 三大改造涉及农业手工业和资本主义工商业的社会主义改造农业方面,通过农业生产合作社的形式进行改造,促进了农业发展,产量显著提高3 对外开放。

中华珍宝馆提供艺术品鉴赏学习等服务, 大量珍贵艺术品资源书法欣赏提供书法作品的欣赏与学习服务, 多种书法风格的作品书法字典提供书法字体的查询服务,有助于书法爱好者学习书法八历史 全历史提供全面的历史知识,包括历史事件人物地图等观沧海历史地图提供历史地图的查。
1900年义和团运动高潮,八国联军侵略中国 1901年辛丑条约签订 1905年中国同盟会成立 1911年黄花岗起义保路运动武昌起义 1912年中华民国建立 1913年二次革命 1915年新文化运动护国运动开始 1916年袁世凯恢复帝制失败 1919年五四运动爆发 1921年 中国共产党成立 1923年京汉铁路工人大罢。


发表评论