初中地理人教版初二八年级上册地理课本知识点总结 一从世界看中国 我国的地理位置半球位置东半球北半球海陆位置亚洲东部,太平洋西岸经纬度位置大部分位于4°N53°N,73°E135°E之间我国的领土面积陆地面积960万平方千米,居世界第三位管辖的海域面积约300万平方千米我国的邻国。
初中地理人教版八年级上册地理知识点总结 一从世界看中国 我国的地理位置 半球位置东半球北半球海陆位置亚洲东部,太平洋西岸经纬度位置大部分位于4°N53°N,73°E135°E之间我国的领土面积和邻国 领土面积960万平方千米,居世界第三位陆上邻国14个朝鲜俄罗斯蒙古。
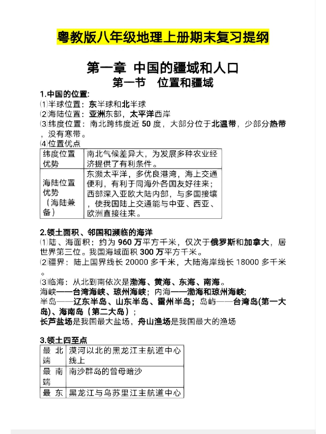
湘教版初二八年级上册地理课本知识点总结 第一章 中国的疆域与人口 中国的地理位置位于亚洲东部,太平洋西岸从东西半球看,位于东半球从南北半球看,位于北半球从海陆位置看,位于亚洲东部,太平洋的西岸,是海陆兼备的国家从纬度位置看,大部分位于中纬度地区,属北温带,南部少数地区位于北回归。
初中地理湘教版八年级上册地理知识点总结 第一章 中国的疆域与人口 中国的地理位置半球位置东半球北半球海陆位置亚洲东部,太平洋西岸经纬度位置大部分位于4°N53°N,73°E135°E之间中国的疆域国土面积960万平方千米,居世界第三位四端点最北端在黑龙江省漠河县北。
八年级上册 第一章 中国的疆域与人口 §11 中国的疆域 伟大的祖国中华人民共和国位于亚洲的东部太平洋的西岸我国是一个海陆兼备的国家辽阔的疆域陆地大国我国陆地总面积约960万平方千米,在世界各国中居第3位,是世界上面积较大的国家海洋大国我国海域分布有面积在500平方米以上的。
初中地理中图版八年级上册地理知识点总结 一中国的疆域与人口 中国的地理位置中国位于亚洲东部,太平洋西岸,是一个海陆兼备的国家中国的疆域领土四至点分别是最北端在黑龙江省漠河县北端的黑龙江主航道中心线53°N附近最南端在曾母暗沙4°N附近最西端在新疆维吾尔自治区的。
自己总结本期重要的地图和知识点___________________________________________________________________________________________________________________。
权威的人教版地理课本上册地理全是 中国的,介绍中国的地理概况,如疆域和海域等,再介绍了中国少数民族文化,中国众多的人口中国各个省市乡,等 还介绍了中国的一些地形,有高原,山地,平原,丘陵,温度和温度带及降水和干湿知识和黄河,长江,水利工程等 还介绍了中国的资源,有土地资源等可再生非可再生资源。

初二上册地理必背知识点归纳有1北回归线自西向东穿过的省区云南广西广东台湾2根据各地获得太阳辐射热量的多少来划分,我国温度带从南到北划分为5个温度带热带亚热带暖温带中温带寒带,还有一个高原气候区3受夏季风影响的地区叫做季风区,我国季风区和非季风区的分。
人教版初二上册地理知识点整理归纳第三章中国的自然资源 1可以在较短时间内更新再生,或者能够循环使用的自然资源属可再生资源土地森林水和水能等 2总是用一些就少一些的自然资源属非可再生资源石油矿产资源等 3土地资源分为耕地林地草地和建设用地等耕地林地草地为农业用地建设。
一从东西半球看,中国位于东半球,从南北半球看,中国位于北半球二从大洲大洋位置看,中国位于亚洲东部太平洋的西岸三从纬度位置看,中国大部分位于属于中纬度地区,属于北温带,南部少部分位于热带,没有寒带四我国陆地领土面积约960万平方千米,居世界第三位,仅次于俄罗斯和加拿大五我国。
31三大丘陵辽东丘陵,山东丘陵,东南丘陵八年级上册地理知识点 32三大平原东北平原,黑土广布华北平原黄淮海平原,地势低平长江中下游平原鱼米之乡 33我国气候的主要特征1气候复杂多样2季风气候显著3多特殊天气4多旱涝灾害 34我国冬季气温分布特点南北温差大成因纬度位。
第一节自然资源的基本特征 1自然资源的含义在自然界中对人类活动有价值的土地阳光矿产森林水和水能等,称为自然资源2分类可再生资源可以在较短时间内更新,再生,或者能够循环使用的自然资源非可再生资源形成再生过程非常缓慢,相对于人类历史而言,几乎不可再生,用一点就少。
1从东西半球看,我国位于东半球从南北半球看,我国位于北半球2从纬度位置看,我国大部分位于北温带,南部部分地区位于热带,没有寒带3从海陆位置看,我国位于世界最大的大陆亚欧大陆的东部,世界最大的大洋太平洋的西岸,海陆兼备4我国领土最南端为海南省南沙。

八年级上册地理知识点思维导图 八年级上册地理主要围绕中国地理的相关知识展开,全书共分为4章13个小节以下是各章节及其小节的知识点思维导图概述第一章 从世界看中国 第一节 疆域地理位置中国位于亚洲东部,太平洋西岸领土四至最北端在黑龙江省漠河县北端的黑龙江主航道中心线,最南端在曾母。


发表评论