高中化学也是个杂乱的科目,知识点多,概念多,很多东西又很抽象,难以理解,给复习带来难度,下面为大家整理出高中化学知识点总结,希望能帮助正在复习的学生们,帮助稍微梳理一下高中化学的重要知识点,但是总结的不是非常全面,希望能够谅解 高中化学知识点总结1氢离子的氧化性属于酸的通性,即任何可溶性酸均有氧化性。
以下是部分化学物质及其性质的图片展示,有助于同学们更直观地理解和记忆由于篇幅限制,仅展示了部分图片,更多图片和详细资料可关注后私信获取总结高中化学物质的性质繁多且复杂,但只要掌握了基本的规律和方法,就能有效地记忆和应用希望同学们在期末冲刺阶段,能够认真复习这些基础知识,结合图片和实验现象加深理解,争取在考试中取得。
一物质的组成性质和分类 物质的组成 原子由原子核和核外电子构成,原子核由质子和中子构成分子由原子通过化学键结合而成元素是具有相同核电荷数即质子数的一类原子的总称物质的性质 物理性质如颜色状态气味密度硬度熔点沸点等化学性质如氧化性还原性酸碱性可燃性等物质的分类 纯。

高中化学必修知识点众多,以下从基本概念化学反应原理元素化合物知识化学实验基础有机化学基础五个方面总结100个核心知识点中的部分关键内容,助你高效提分基本概念物质的组成与分类元素是具有相同核电荷数即质子数的同一类原子的总称例如,氢元素的所有原子质子数都为1单质是由同种元素。


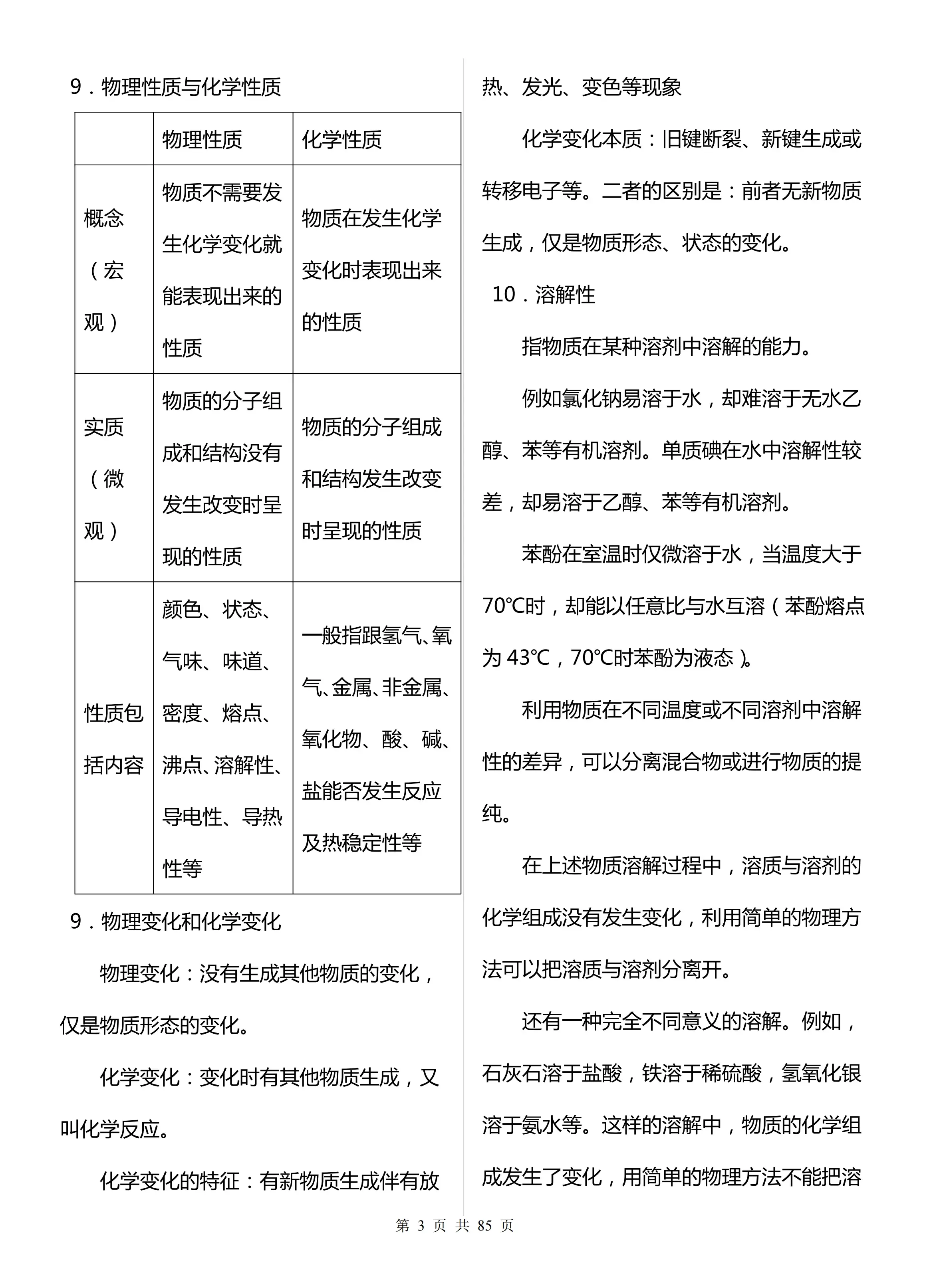
发表评论