此外,在道法和历史考试中,我答题速度较快,提前完成了试卷然而,我并没有因此而放松警惕,而是认真检查了一遍试卷,确保没有遗漏或错误这种谨慎的态度让我在接下来的学习中受益匪浅四对复习的深刻认识 这次月考还让我深刻认识到了复习的重要性在考试结束后,白老师对我们那道夕题的表现提出了批评,指出我们写得很差劲这让我意识。
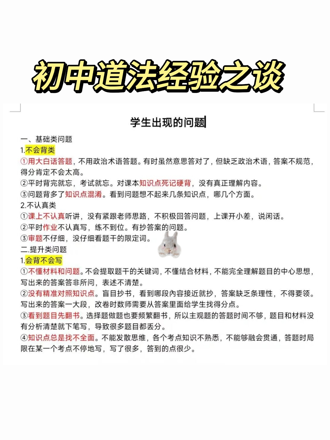
一道法试卷分析存在问题 1删选信息能力弱,抓不住关键信息,弄不清考点2缺乏看分答题的意识不分点,点不够或语句表达不完整3缺乏结合材料分析的意识和能力,只是把背的知识点写了下来4不能结合图片和材料进行相关知识的总结和创新二道法试卷分析改进措施 1切忌死记硬背,注。
“春风得意马蹄疾,一日看尽长安花”,这句诗恰如其分地描绘了我本次月考后的心情经历了一个月的紧张学习,我迎来了初一的第三次月考这次考试,对我而言,不仅是一次知识的检验,更是一次心态的历练以下是我对本次月考的总结与反思一历史与道法的挫败 历史成绩如雷击般震碎了我的心,8。
在学习的征途中,每一次考试都是对自我的一次检验与磨砺初下第三次月考,对于李雨希而言,无疑是一场充满挑战与反思的旅程在这场考试中,她以“青衿之志,逆风执炬”的精神,展现了不屈不挠勇往直前的坚韧品质语文与时间赛跑的惊心动魄 考试的第一科是语文,面对并不容易的题目,李雨。
经历描述赵文鑫在自传中坦诚地分享了自己在学习上的一次投机取巧经历在上道法课时,他利用小杜认真做题的机会,抄袭了答案然而,月考成绩下来后,他发现自己错的就是那道抄袭的题目,对此深感懊悔反思与警示赵文鑫通过这段经历,深刻反思了投机取巧的危害,并警示同学们不要重蹈覆辙他明白。
在深圳,新初三孩子将要面临以下9次关键大考第一次月考一般安排在9月底10月初,是进入初三后的第一次综合性考试,能反映孩子成绩的起伏情况,可作为第一次成绩标杆通过月考,考生要分析错题原因,分清是粗心马虎还是知识点未理解掌握,同时建立错题集,回顾反思学习中的错误,弥补知识点缺误期末。

#x2003#x2003本学期我主要担任七年级13456班的道德与法治课和78班的心理课,现对本学期教学工作做以下总结 #x2003#x2003一立足学生实际,稳扎稳打,反思与探究 #x2003#x2003经过上个学期的打磨后,我们在利用教材和教参以及结合学生实际等方面更加有效地结合通读整本书后,发现脉络紧随学生的成长和活。

1感谢老师的辛勤工作和教导,孩子的成绩反映了老师的付出和孩子的努力 2孩子的成绩有所提高,我们感到非常高兴,这离不开他的努力和老师的指导 3孩子的试卷反映出他她在某些方面还需要加强,我们会帮助他她找出问题所在,并给予更多的指导和支持 4孩子的试卷成绩超出了我们的预期,我们感到非常高兴我们。
七下道法月考重点卷考前测试 为了帮助同学们更好地进行考前复习,查漏补缺,以下是根据七年级下学期道德与法治课程内容整理的月考重点及易错考题请同学们认真作答,以便及时发现并弥补知识漏洞一单项选择题 由于具体题目未直接给出,以下是根据课程内容推测的考点及题型示例 青春期的认识 青春。


发表评论