高中历史涵盖了从古代文明到近现代世界的众多重要事件以下是一份详细且全面的世界大事年表时间线总结,旨在帮助学生更好地理解和记忆这些历史事件一古代文明时期 约公元前4000年古埃及文明兴起,金字塔开始建造约公元前3100年美尼斯统一埃及,建立第一王朝约公元前27世纪印度河流域文明哈拉帕。

1926年 国民革命军出师北伐 1927年3月 上海工人第三次武装起义胜利 4月12日 蒋介石发动“四一二”反革命政变 7月15日 汪精卫发动“七一五”反革命政变 国民革命失败 1927年4月 蒋介石在南京建立国民政府 8月1日 南昌起义 8月7日 八七会议 湘赣边秋收起义 秋收起义部队到达井冈。
多极化趋势加强以下是部分历史大事年表的图片展示,帮助同学们更直观地了解历史脉络希望这份高中历史高考大事年表能够帮助同学们更好地梳理历史知识,提高学习效率同时,也提醒同学们,学习是一个持续的过程,需要不断努力和积累关注学姐,每天不定时分享各科学习资料,带你一直学习,一直成长。
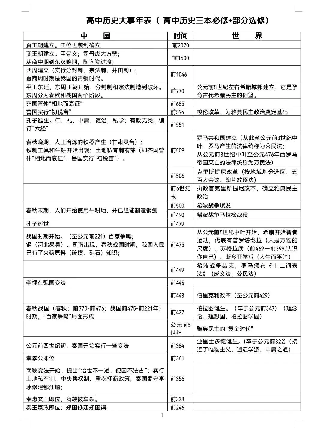
高中历史大事年表超详细版,可直接打印以下是一份详细的高中历史大事年表,涵盖了从中国古代到近现代的重要历史事件此年表旨在帮助学生系统地回顾和记忆历史知识,构建完整的知识体系以下内容为文字描述,图片将穿插其中以便更直观地展示一中国古代史 原始社会约170万年前元谋人出现,中国境内。

11848年共产党宣言发表,马克思主义诞生21859年达尔文发表物种起源31861年美国爆发内战俄国进行农奴制改革41865年美国南北战争结束,北方军队获胜51868年日本实行“明治维新”619世纪后期第二次工业革命开始71871年巴黎公社成立德国统一81889年。
高中历史时间轴和大事年表是帮助记忆历史事件顺序和内在联系的有效工具,通过系统梳理时间线索和关键事件,可显著提升备考效率以下从重要性构建方法及示例三方面展开说明一时间轴与大事年表的重要性强化时间记忆历史事件的发生具有明确的时间顺序,时间轴通过线性排列将碎片化信息转化为连贯脉络例如。


发表评论