1、又称为“环境无害化学”“环境友好化学”“清洁化学” 从环境观点看强调从源头上消除污染从一开始就避免污染物的产生 从经济观点看它提倡合理利用资源和能源,降低生产成本尽可能提高原子利用率 热点原子经济性反应物原子全部转化为最终的期望产物,原子利用率为100% 高中化学必修二知识点总结。
2、1在一定条件下,当一个可逆反应进行到正向反应速率与逆向反应速率相等时,反应物和生成物的浓度不再改变,达到表面上静止的一种“平衡状态”,这就是这个反应所能达到的限度,即化学平衡状态化学平衡的移动受到温度反应物浓度压强等因素的影响催化剂只改变化学反应速率,对化学平衡无影响在相同的条件下同时向。

3、6中和热重点A 概念稀的强酸与强碱发生中和反应生成1mol H2O液态时所释放的热量2 化学能与电能 1原电池重点A 概念B 工作原理a 负极失电子化合价升高,发生氧化反应 b 正极得电子化合价降低,发生还原反应 C 原电池的构成条件 关键是能自发。

4、我们在每学习一课内容时,要学会将知识有条理地分为若干类,剖析概念的内涵外延,重点难点要突出及时巩固 总结 ,对概念定理公式不能理解而死记硬背,则会事倍功半,收效甚微下面是我给大家带来的与 高一化学 必修二的相关知识要点总结,希望能帮助到你! 与高一化学必修二的相关知识要点总结1 过滤一帖二低三靠分离固体和液体。
5、高中化学选择性必修2 物质结构与性质知识总结一原子的构造与性质 电子云描绘了电子在原子核周围的空间分布,密度随距离原子核的远近而变化电子排布规则能量最低原理电子优先占据能量较低的轨道泡利不相容原理同一轨道上最多只能容纳两个电子,且自旋方向相反洪特规则在能量相等的轨道上。
6、#高三# 导语高中化学分为必修和选修,化学有许多需要记忆的知识,例如化学方程式化学实验化学元素等等, 考 网为各位同学整理了高三必修二化学知识点笔记,希望对你的学习有所帮助 1高三必修二化学知识点笔记 篇一 苯 1物理性质无色有特殊气味的液体,密度比水小,有毒,不。
7、结合课本和教辅资料思维导图是知识点的总结和提炼,但具体的知识内容和细节还需要结合课本和教辅资料进行深入学习和理解注重理解和应用在掌握知识点的基础上,要注重理解和应用,通过做题和实验等方式加深对知识的理解和掌握希望以上高中化学必修二思维导图及全书大纲的整理分享能对同学们的学习有所。
8、深入探索高中化学选择性必修2物质结构与性质的瑰宝 章节一原子的构造与性质 原子的神秘面纱首先通过电子云揭开,这是一种描绘电子在原子核周围空间分布的图形,其密度随距离原子核的远近而变化电子的排布遵循三大法则能量最低原理泡利不相容原理和洪特规则这些规则共同决定了元素的电离能和电负性。
9、高中化学必修二第一章知识点总结 在我们的学习时代,说起知识点,应该没有人不熟悉吧?知识点就是“让别人看完能理解”或者“通过练习我能掌握”的内容还在为没有系统的知识点而发愁吗?下面是我为大家收集的高中化学必修二第一章知识点总结,希望能够帮助到大家 高中化学必修二第一章知识点总结 篇1 第一节 化。
10、烷烃是碳氢化合物下的一种饱和烃,其整体构造大多仅由碳氢碳碳单键与碳氢单键所构成,同时也是最简单的一种有机化合物接下来我为你整理了高中化学必修二烷烃知识点,一起来看看吧高中化学必修二烷烃知识点烃 高中化学必修二烷烃知识点烷烃的命名 1普通命名法把烷烃泛称为。
11、金属资源的开发利用非金属资源的开发利用海水资源的开发利用环境保护与绿色化学思维导图图片展示 以下是根据上述内容整理的思维导图图片展示以上即为高中化学必修二的全书思维导图概述及图片展示,希望能够帮助到大家更好地理解和掌握高中化学必修二的知识点如需更详细的思维导图内容,请访问提供的知犀思维。
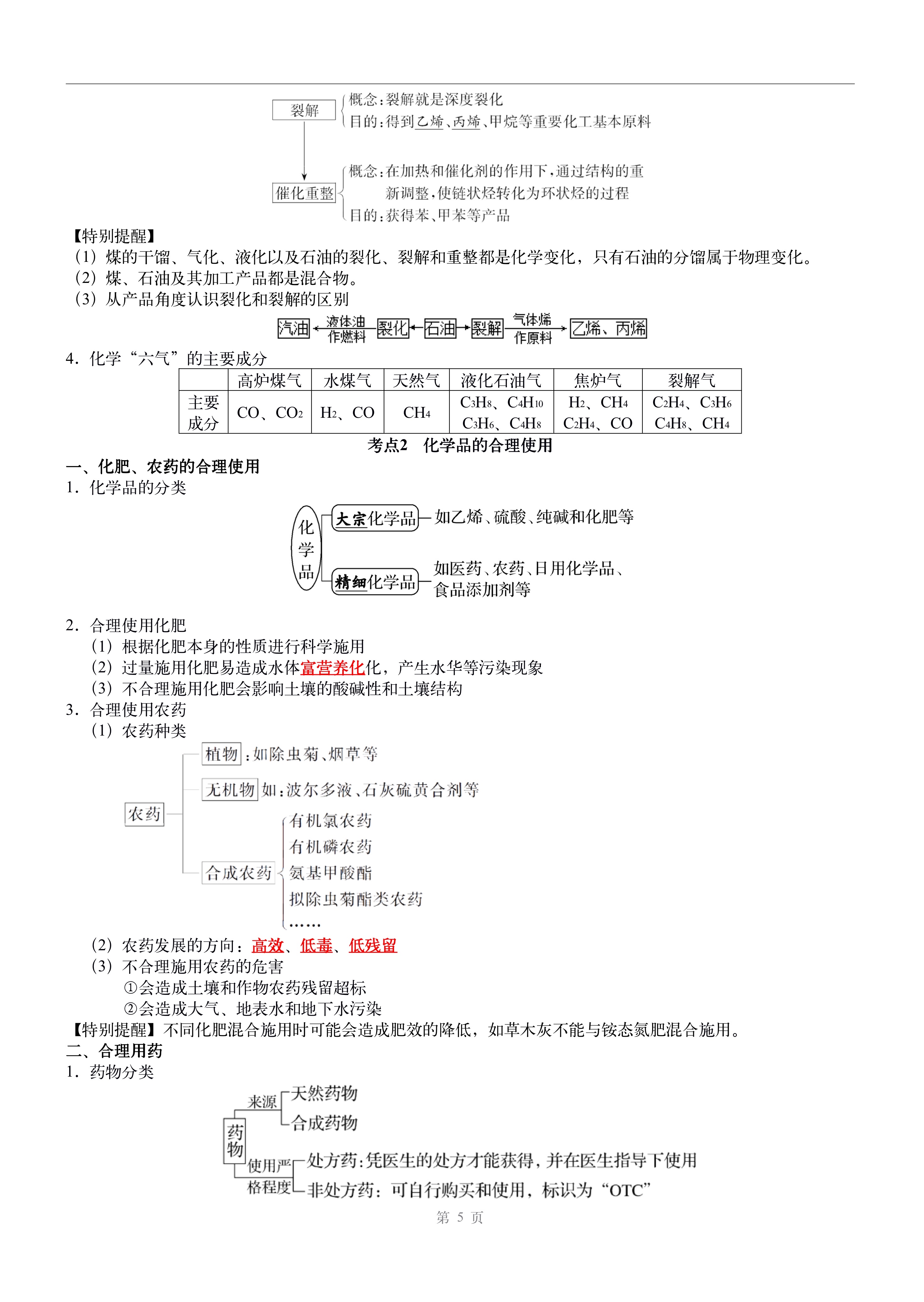
12、有机化学是高中化学学科的重点学习内容,那么化学必修二都有哪些知识点呢?接下来我为你整理了必修二有机化学的知识点,一起来看看吧必修二有机化学知识点化石燃料与有机化合物 一化石燃料 化石燃料煤石油天然气 天然气的主要成分CH4 石油的组成元素主要是碳和氢,同时还含有SON等。
13、化学必修二思维导图合集 高中化学必修二的内容涵盖了物质结构元素周期律化学反应与能量有机化合物以及化学与自然资源的开发利用等多个方面为了帮助同学们更好地理解和记忆这些知识点,以下是根据高中化学必修二内容整理的高清思维导图合集一第一章 物质结构 元素周期律思维导图 核心主题物质。
14、1元素周期表和元素周期律,里面包括原子结构元素周期表的具体内容以及元素周期律化学键2化学反应与能量,主要讲化学反应与热能电能,化学反应速率与限度3常见的有机化合物, 绝大多数含碳的化合物,以及与无机化合物4化学与可持续发展,主要讲金属矿物海水资源利用环境保护。


发表评论