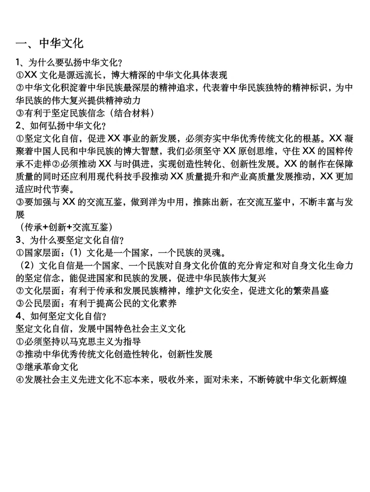
立法要科学民主,执法要严格规范公正文明,司法要公正高效权威,守法要全民参与共同维护五时事政治与国家政策 时事政治关注国内外重大事件,了解国家政治经济文化等方面的最新动态国家政策了解国家在教育科技文化环保社会保障等方面的政策导向和实施情况以下是部分核心知识点的图片展示。
一小四门的重要性 地理+生物等级考试,影响录取双A是顶配,双B也能拿到示范性高中的通行证虽然不计入总分,但等级直接影响中考排名和录取道法+历史总分130分,占比中考总分的173%,超过英语这是实打实的分数,对中考总成绩有着重要影响二家长常抱怨的3个“学习通病”战略忽视觉得。

6 找到适合自己的学习方法 因人而异每个人的学习方式都有所不同,要找到适合自己的方法,如制作思维导图讨论分享等 提高效率适合自己的学习方法能够事半功倍,提高学习效率和质量综上所述,学好初三道法历史需要制定详细的学习计划掌握基础知识深入理解概念和理论多做练习关注时事以及。
这对深化政治学习十分有益同时,也可以尝试将时事热点与所学知识相结合,进行分析和讨论综上所述,通过专注课堂牢记核心概念掌握答题技巧将知识与自身行为关联对知识进行归纳总结以及紧跟时事热点这六个方法,你可以有效地提高初中道法的学习成绩希望这些建议能对你有所帮助。
探索不同学习方式尝试不同的学习方法,如阅读讨论实践等,找到最适合自己的方式提高学习效率适合自己的学习方法能够显著提高学习效率,使学习更加轻松有效综上所述,学好初三的道法历史需要制定详细的学习计划重视基础知识点的学习多做练习以巩固学习成果形成完整的知识体系关注时事以深化。
道法关注时事道德与法治科目需要关注时事新闻,了解国家政策和法律法规多看央视新闻报道等权威媒体,能够让你及时获取最新的时事信息,答题时也能更加条理清晰有理有据初中生想提分,方法和勤奋缺一不可抓住各科重点,用对方法,成绩自然能迅速提升希望这些学霸亲测有效的学习方法能够帮助你找到。
人民日报时事评论精彩金句汇总 青春奋斗 九万里风鹏正举,举目起壮志一百年长河浩荡,荡胸生豪情 游目八荒,河清海晏我们生于盛世,长于盛世,未来的盛世更将由我们谱写 弄潮儿向涛头立,青年人于天地强当代青年人,正因不忘初心所以矢志不渝,正因不忘本来,所以志向高远 青年是整个社会力量中最积极最有。
二道法 关注时事道法考试不仅考察课本知识点,还注重学生对时事的分析能力建议多关注时事热点,结合现实生活中的例子去作答,这有助于提升答题的敏锐度和准确性重点背诵黑体加粗内容课本中的黑体加粗内容通常是整个单元的核心知识点,应重点背诵利用优质资源如“咕噜咕噜将”“初中政治蒋老师。
而是没有计入中考总分,也许会在几年前以会考形式出现,等级制的,是A或B3值得一提的是,你别看开卷感觉道法完全容易,实际上开卷要比闭卷难很多,政策性内容随时都在变化,家长卷同样存在困难主观题即使是给你写的书,你能不能翻出来,完全不可能,还得看平时时事政治这一部分内容的累积。
此外,掌握一些常考点和答题话术也有助于快速定位考点例如,公民的基本权利与义务法律基础知识社会主义核心价值观以及当前时事政治热点等都是初中道德与法治科目的核心考点在复习时,可以结合课本和老师的笔记,将这些重点知识进行归纳总结,以便在考试中快速准确地找到考点。
关注时事可以更好地理解学科知识,同时提高综合素质关注国内外的重大事件,了解历史背景,加深对学科内容的理解找到适合自己的学习方法,不同的人有不同的学习方式,找到适合自己的方法,提高学习效率例如,通过制作思维导图来整理知识点,或者通过讨论和分享来加深理解总之,初三道法历史需要积累和实践。
例如,道法中习得的因果推导方法能否应用于科学实验设计,或价值观辨析能否转化为解决人际矛盾的技巧跨学科应用才是综合智力的真实体现值得注意的是,道法课程内容常涉及伦理学法学基础,这些知识对前额叶发育有促进作用,该区域负责计划与决策家庭可通过时事讨论角色扮演等方式,将课内知识转化为现实。
初二时事政治评论范文二 靠着自主创新的热情和激情,我国民用核能事业攻破一个又一个难题“以安全壳为例,我们的研发团队从理论开始研究,每一次试验都要经过好几天上百个小时,不能停连轴转”邢继感慨今年初,第一台“华龙一号”核电机组投入商运,标志着我国成为真正掌握自主三代核电技术的。
每日15分钟时事速记 关注近1年国内重大政策如“双碳”目标国际事件如RCEP生效,用“事件+影响+学科关联点”三要素记录,例如事件2023年中华人民共和国体育法修订 影响推动全民健身,促进青少年体质提升 关联点道法“公民健康权”历史“改革开放后社会生活变迁”二针对性突破题型。
4 保持积极的学习态度 培养学习兴趣对道法学习保持浓厚的兴趣,这有助于在学习过程中保持高度的专注力和积极性 应对考试压力保持积极向上的心态,学会合理应对考试压力,从而在考试中发挥出最佳水平综上所述,通过深入理解道法原则积极练习和思考关注时事和政策变化以及保持积极的学习态度,即使。


发表评论