1、二多项选择题 青春期的心理变化 青春期心理变化的表现包括A 情绪波动大,易冲动B 自我意识增强,渴望独立C 对异性产生好奇和向往D 兴趣爱好广泛,追求新鲜事物 答案ABCD这些都是青春期心理变化的常见表现法律的作用 法律在社会生活中的作用主要体现在哪些方面A 规范人们的行为,维护社会秩序B 保护公民的合法权益。
2、七年级下册专项资源七下道法期末押题主观题答题模板由初中道法李琳老师整理,针对七年级下册核心考点,如民法典财产权人身权等模块,提供详细的答题要点和逻辑框架该模板适合考前冲刺阶段使用,帮助学生快速梳理知识体系,提升主观题答题能力其他资源适用性说明2023中考道法万能答题模板由周周老师总结。
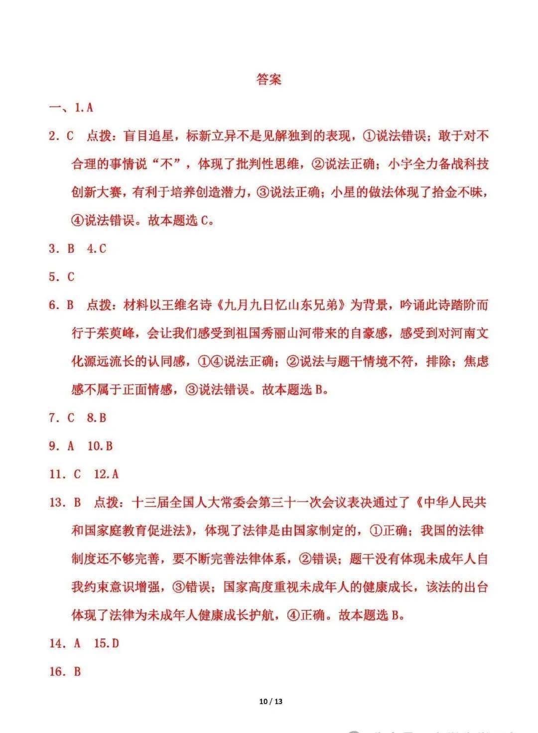
3、本套试题和往年在结构上是一致的,分单选和非选择题两部分其中,单选共20小题,每题2分, 5个时政非选择题四道道题,每道有两个小题,分别为15分,18分,13分,14分单项选择部分 五道时政题有四道在“重大时事”部分,有重点强调,剩余一道在“时政小测验”部分,也让做过,基本不成。
4、七下道法什么是真正的爱情#81941爱情需要具备爱他人的能力,这种能力 自我成熟道德的完善也 对家庭的责任2爱情需要彼此深入了解,需要一定的物质基础和共同的生活理想,是强烈稳定专一的情感#81943真正的爱情包括尊重责任珍惜平等和自律。
5、阅卷主要看关键词,阅卷速度基本上10分钟看120份左右,所以让学生掌握关键知识点特别重要本题均分3 95分,大部分同学都能得满分,个别同学直接空着,可能是缺考还有部分同学答非所问,诸如回答了网络的利弊怎样交友等无关知识点甚至有学生抄题干具体扣分试卷,以下均有实例最后一道大题的。
6、在七年级道法期末开卷考试中,考生们应当认真审题,确保理解题目的要求同时,要理清答题思路,明确答题的方向,避免因思路不清而浪费时间答题时,考生需注意规范,保持字迹工整清晰,以便阅卷老师能准确理解答案,从而获得更高的分数答题过程中,合理安排时间显得尤为重要,考生应根据试题的难易程度合理。
7、七年级上册道法知识清单及期末复习建议 一核心知识点总结价值观培养 重点掌握诚实勤奋责任等基本价值观的内涵及实践意义结合生活案例理解价值观对个人行为和社会关系的引导作用学习方法与习惯 错题分析彻底解决错题,定期重做同类题型,避免重复犯错记忆策略熟练运用思维导图联想记忆等方法。
8、六漫画题 解题注意事项全面观察漫画,包括人物动作语言表情背景特定情景的提示和理解标题等重视对漫画标题的分析,有的漫画仅从画面难以确定要揭示的问题运用发散思维答题,多层次多角度地组织答案通过以上速记口诀和解题技巧的掌握,相信同学们能够在初中道法的学习中更加得心应手。
9、1青春凝聚着动人的活力,蕴含着伟大的创造力,为我们的成长带来无限可能2青春的我们思想活跃,感情奔放,朝气蓬勃,充满对未来的美好憧憬,拥有改变自己改变世界的创造潜力3青春韶华,我们要争当勤奋学习自觉劳动勇于创造的好少年,这是时代的要求。
10、七年级下学期道德与法治各单元核心要点总结如下第一单元 青春时光 青春的邀约 青春期的生理变化身体外形的变化,内部器官的完善,性机能的成熟青春期的心理变化独立意识不断发展,对未知的事物充满好奇青春期的矛盾心理反抗与依赖闭锁与开放勇敢与怯懦等成长的不仅仅是身体 发展独立思维有自己独到的见解。
11、如何回答道法启示题 步骤一仔细阅读题目 在开始回答道法启示题之前,首先要确保你完全理解了题目的要求和背景信息如果必要,可以多次阅读题目,确保没有遗漏任何关键信息步骤二确定问题类型 根据题目的内容,判断这道题是 道德法律还是伦理的问题这将帮助你确定应该运用哪些原则和知识来解答问题。
12、网络交往对象的特点虚拟性间接性隐蔽性在网络交往中应如何保护自己?如何享受健康的网络交往?1正确认识网络的两面性,用其所长避其所短,发挥网络的积极促进作用2提高自己的安全防范意识,不轻易泄露个人资料,不随意答应网友的要求3提高自己的辨别觉察能力和抗诱惑能力4遵守网络规则即。
13、2024版七年级上册道法最新框架分析 2024版七年级上册的道法教材进行了重大调整,无论是对即将步入初一的新生,还是正在初二初三学习的同学,都至关重要以下是对新版道法框架的详细分析一整体框架 新版七年级上册道法共分为四个单元,每个单元都围绕一个核心主题展开,形成了清晰。

14、七下道法知识点如下1创造离不开实践人世间的一切成就一切幸福都离不开劳动和创造青春的创造意味着用自己的智慧和双手去尝试探索实践,通过劳动改变自己,影响世界2社会实践是创造的源泉,给了我们广阔的创造空间,激发我们创造的热情3在社会中,人们对性别的认识通常会受到性别刻板。

15、初中道法与法治拿高分攻略 对于七年级学生来说,想要在初中道德与法治课程中取得高分,关键在于掌握有效的学习方法以下是四点关键策略,帮助学生在道法学习中成为学霸一明确学习目标 在每节课开始前,首先要明确本节课的学习目标这些目标通常可以通过翻看目录和快速浏览教材内容来大致了解例如,在。
16、今天下午还有一节课,再把时政题和学生过一遍,就算结束学习任务了,就等下周的期末考试了有几点创新做法一学期来,每周的周末作业,我都是让学生每天拿出10分钟阅读道法课本,然后再读一个小时的课外书把完成情况写下课本的空白页处,回校我检查并签上自己的名子既培训学生“学而时习之”的。


发表评论