复习目标 1了解溶解度的含义,学会依据给定的数据绘制溶解度曲线,能利用溶解性表或溶解度曲线查阅有关物质的溶解性或溶解度 2知道气体溶解度及其影响因素 3了解结晶现象,能举例说明结晶的方法 基础知识 一溶解度 1定义在 一定温度 下在 一定量溶剂里 溶质的溶解量是有一定限度的化学上用。
32溶液中教参注明是3课时,我们基本上是这样来分配这几块内容的1物质的溶解性及饱和溶液不饱和溶液2物质的溶解度3物质从溶液中析出及溶液的组成和溶质质量分数而第二课时物质的溶解度也是这一节的重点和难点,并且课堂教学的容量比较大,无论是老教材还是新教材上的流程都很清晰,我的教学方法也不是最灵活所以借此。

会利用溶解度曲线查询常见物质在一定温度下的溶解度和溶解度随温度变化的趋势情感目标通过对不同物质溶解度的比较和外界条件对物质溶解度的影响的分析,体会事物内外因关系和质变与量变辩证关系教学建议 溶解度曲线的意义 固体物质的溶解度随温度变化有两种表示方法,一种是列表法,如教材中表71。
3初三下册化学教学反思 溶解度概念一直是初中化学教学的难点,学生难于理解,且这个概念也是初高中衔接不上的一个点,初中新课程中对溶解度的计算不作要求,老师也讲得浅显,但到了高中,又有对溶解度的直接计算,所以很多同学不能适应因此,初中老师要让学生充分理解溶解度这个概念的实质如“溶解度。
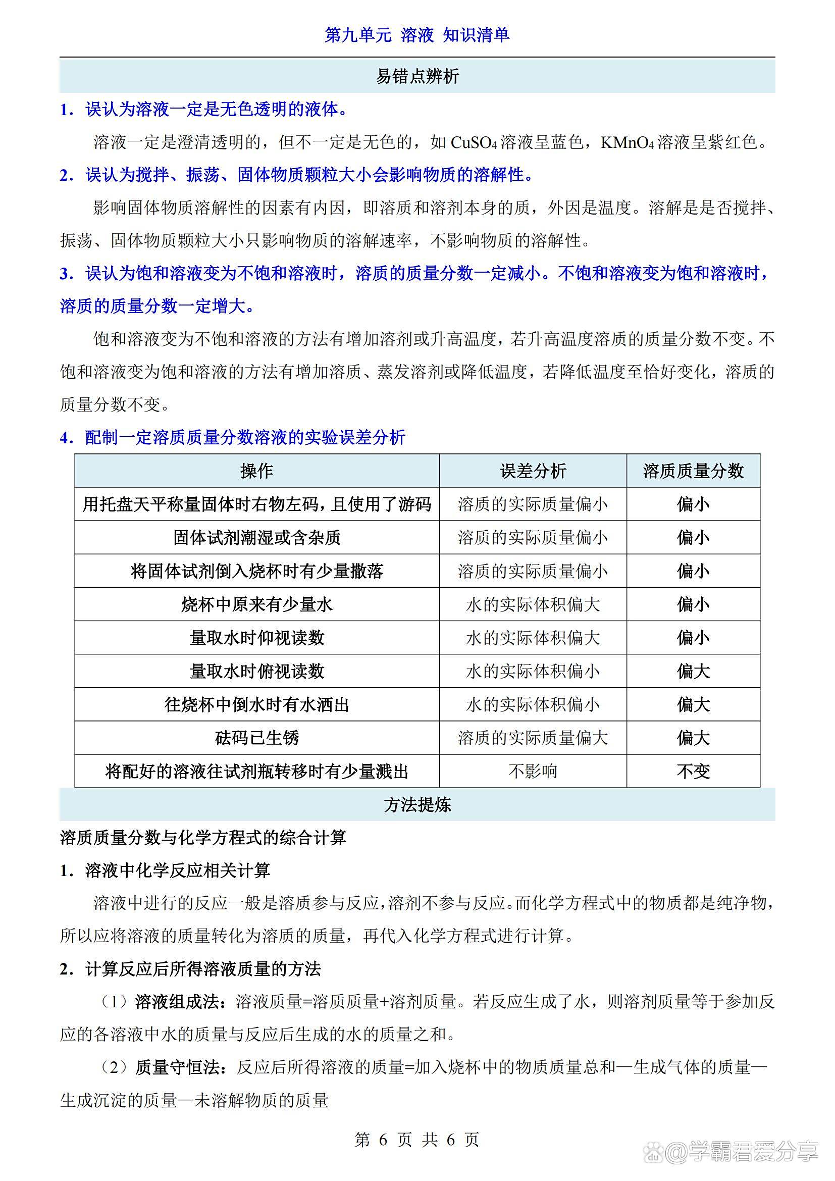
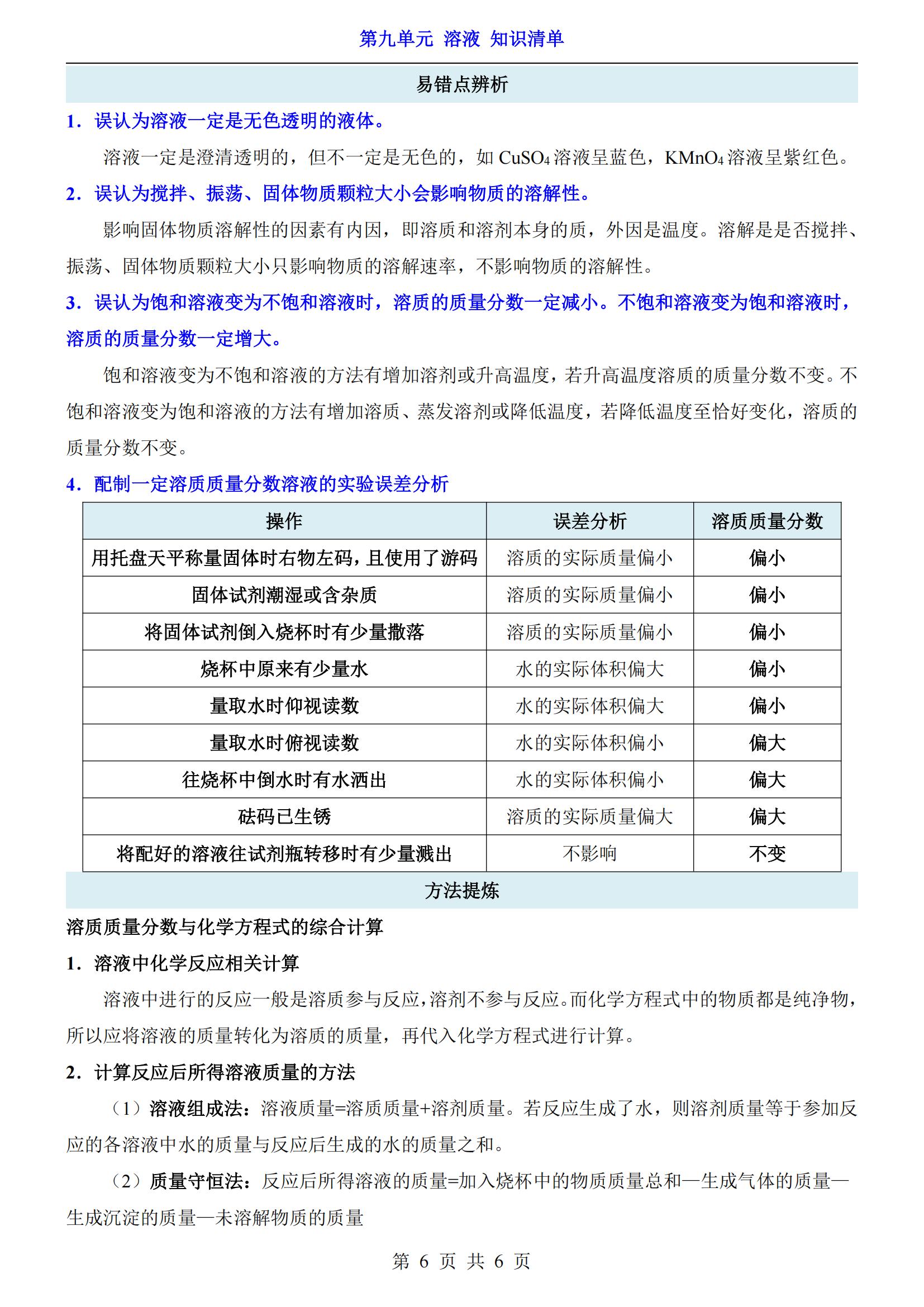
初三化学中溶液溶解度与质量分数的相关知识点如下溶解度定义在一定温度下,某固态物质在100g溶剂里达到饱和状态时所溶解的溶质的质量,叫做这种物质在这种溶剂里的溶解度举例如题目中提到的“是饱和溶液,溶解度40g100g水”,意味着在该温度下,100g水中最多能溶解40g该溶质质量分数定义。
九年级下学期化学教学工作计划1 一研究化学教学大纲,不断完善自己的化学教学和复习的指导思想 1立足教材,不超出教学大纲,注意紧扣课本回到课本,并非简单地重复和循环,而是要螺旋式的上升和提高对课本内容引申扩展加强纵横联系对课本的习题可改动条件或结论,加强综合度,以求深化和提高 2立足双基。



发表评论