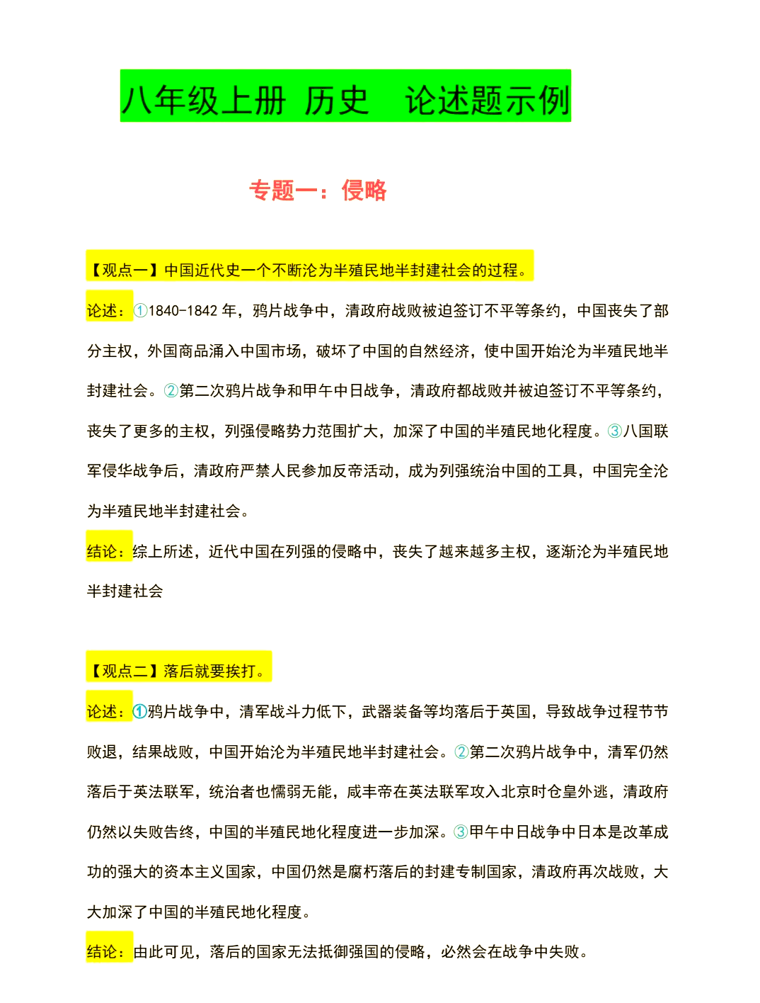
1、八年级上最有研究价值 最正能量 最主旋律的历史研究课题就是论为和只有社会主义才能救中国清朝反侵略战争的失败根本原因洋务运动,戊戌变法的失败根本原因国共两次合作性质及背景五四运动,南昌起义,遵义会议的意义蒋介石的不抵抗政策实行的原因及后果你能告诉我八年级的历史都有哪些内容么。
2、3 政治上 人口的迁徙伴随着这政权更迭等的变化,受战争等因素的影响明显简言之 人口的迁徙受政治中心迁徙的影响二积极作用1不同民族生活在同一地区,有利于进一步的交流,加速了民族融合,有利于统一的多民族国家的发展2少数民族加速了自身的文明进程,客观上促进了文化的进步和经。
3、261中国处于隋唐时期,封建社会达到巅峰日本处于奴隶社会末期,通过大化改新确立封建社会阿拉伯半岛经过长期的战争,建立了统一的阿拉伯帝国 262大化改新,中国的唐帝国改穿汉服,学写汉字 271世界不再是只以欧洲为中心,而是成为统一的整体 272新航路的开辟 273加速了欧洲资本。
4、1列强的侵略还是以日本的侵略为主吧第一二次鸦片战争八国乱军侵华也要复习,可能会出对比题2中国的反抗从太平天国,到义和团,再到中国共产党各种战役,一定要记住3条款南京条约瑗珲条约中国历史上各地最多的条约马关条约辛丑条约为重点还有。
5、171915年,陈独秀等知识分子高举quot民主quot和quot科学quot两面旗帜,以新青年杂志为主要阵地,掀起新文化运动以四提倡四反对为主要内容,向尊孔复古逆流进行攻击,从而在社会上掀起一股思想解放潮流 181918年,李大钊发表了庶民的胜利和布尔什维主义的胜利两篇文章,进行宣传马克思主义 19新文化运动是我国历史上。
6、1 为抗日民族统一战线,和国共合作奠定基础2 五四运动是一次彻底反对封建主义和帝国主义的爱国运动,为新民主主义开辟了道路‘3 洋务运动是一次失败的封建主义自救运动,它促进了中国资本主义的产生和发展,为中国近代史开辟了道路 4 三民主义 民族 民权 民生 5 只有维新和改革,才能使人民从封建主义。
7、1 迄今所知世界上最早的史诗是___P16 2 描写特洛伊战争故事的是古希腊___史诗P16 3 传说中黄帝的功绩有哪些?P17 4 传说中炎帝的功绩有哪些?P17 5 考古发掘和古代传说对我们了解没有文字记载的历史有什么意义?P17 6 炎帝和黄帝距今有多少年?它们为什么被称为华夏族的人文初祖?P17 7。
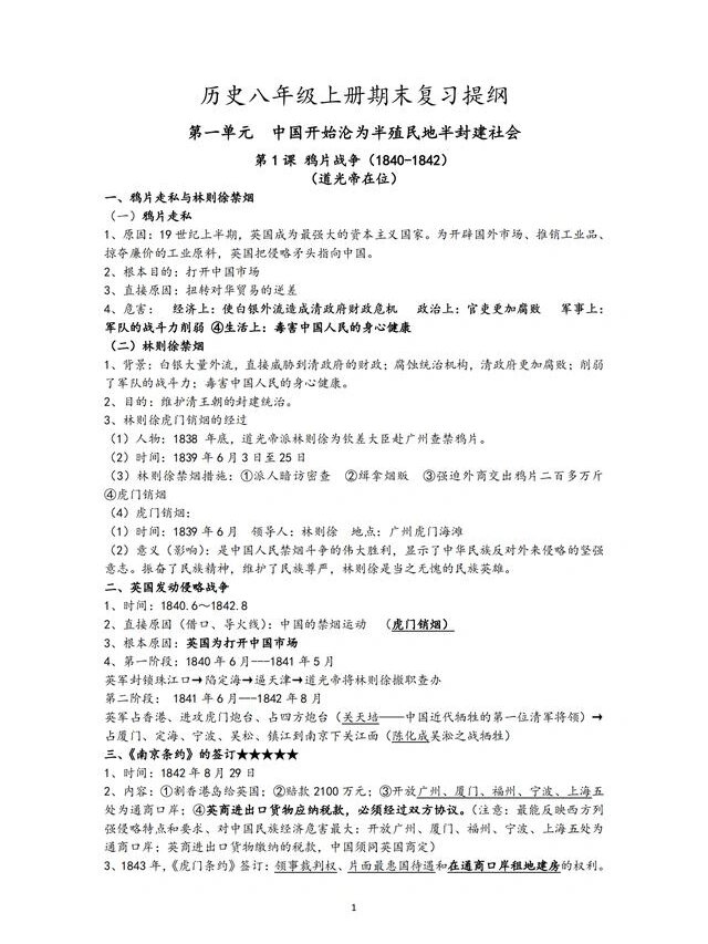
8、一虎门销烟1时间1839年6月3日626国际禁毒日 2人物林则徐苟利国家生死以,岂因祸槽避趋之3皇帝道光帝 4历史意义是中国人民禁烟斗争的伟大胜利,显示了中华民族反抗外来侵路的坚强总志 二鸦片战争 1根本原园目的打开中国大门,倾销商品,掠夺原料 2直接原因借口。
9、八年级上册历史大题常考内容主要包括以下几个方面一条约内容及影响 南京条约马关条约辛丑条约这些条约的签订时间具体内容以及对中国社会造成的影响是常考重点例如,南京条约的签订标志着中国开始沦为半殖民地半封建社会马关条约的签订加深了中国半殖民地半封建社会的程度辛丑条约的。
10、分封制使西周贵族集团形成了“周王诸侯卿大夫士”的等级序列3通过分封制,周的文化形式因此覆盖了整个黄河中下游地区周文化具有惊人的稳定性和延续性 4分封制加速了全国经济的发展消极分封的诸侯在政治经济和军事上相对独立,到了周代后期,王权衰微,为分裂割据创造了条件。

11、不是,苏美尔人,是历史上两河流域底格里斯河和幼发拉底河中下游早期的定居民族,他们所建立的苏美尔文明是整个美索不达米亚文明中最早,同时也是全世界最早产生的文明苏美尔文明主要位于美索不达米亚的南部,苏美尔文明的开端可以追溯至公元前4000年约结束在公元前2000年,被闪米特人闪族人建立。
12、2应正视历史,以史为鉴,面向未来,中日关系应要坚持通过对话,平等协商,妥善处理中日之间的分歧进一步扩大双方在广泛领域的合作与交流,进一步加强民间友好交往,以增进相互了解,扩大共同利益,是中日关系健康稳定的向前发展3全面侵华战争南京大屠杀,731等化学毒气部队,细菌部队4继承他们的精神。
13、犹太教是古希伯莱人的宗教也就是犹太人的宗教这个宗教创立的很早犹太教信奉上帝耶和华,认为有犹太民族是上帝拣选出来的选民,受到上帝的特殊关爱他们的经典就是旧约圣经 后来犹太人在历史上经常遭到重大灾难,因此他们一直期盼有一个救世主就是弥赛亚来拯救他们到了公元1世纪,有一个自称是弥赛亚的人。

14、中心是北京 后期主力是工人阶级,中心是上海 性质彻底的反帝反封建的爱国运动11中国近代史上,中国首都北京曾三次被外国侵略者占领,请列举分别发生在那次战争 第一次第二次鸦片战争第二次八国联军侵华战争第三次日本全面侵华战争12列举中国近代史上历次反侵略战争中涌现的民族英雄。
15、历史八上知识点归纳 1英国发动鸦片战争的根本原因19世纪上半期,英国完成了工业革命,为了打开中国市场,推销工业品,掠夺中国廉价的工业原料2英国向中国走私鸦片的直接原因为了扭转中英贸易逆差3虎门销烟时间1839年,林则徐被道光帝派往广州进行禁烟经过1839年6月,林则徐下令将缴获的。
16、北师大版八年级上册历史测试题及答案一选择题30小题每小题15分,共45分下列每小题的四个选项中,只有一个正确答案,请将选出的正确答案填入答题卡相应题号空格内中国近代史是列强侵略中国和中国人民奋起抗争的历史完成下列各题1如果听任鸦片泛滥,那么数十年后,中国“几无可以御敌之兵。
17、为扩大市场,列强要求增开商埠降低关税,并推动鸦片贸易合法化,以获取更多经济特权政治诉求英法等国提出“修约”要求,主张公使驻京允许内地传教等条款,试图通过外交手段扩大在华影响力但清政府以“天朝上国”自居,拒绝接受近代外交规则,导致双方矛盾激化殖民扩张野心英法试图通过武力迫使清。


发表评论